Die LNP Technologie hat einige laaaaaaaaaaange bekannte Problemzonen, die ich bereits in verschiedenen Artikeln immer wieder abgehandelt habe.
Meine Lieblingsübersicht der Problemzonen stammt aus dem Januar 2020, also vor dem Ausrufen der Plandemie durch die WHO:
Inglut CT, Sorrin AJ, Kuruppu T, Vig S, Cicalo J, Ahmad H, Huang HC. Immunological and Toxicological Considerations for the Design of Liposomes. Nanomaterials (Basel). 2020 Jan 22;10(2):190. doi: 10.3390/nano10020190. PMID: 31978968; PMCID: PMC7074910. https://www.mdpi.com/2079-4991/10/2/190)
Im Inglut Übersichtsartikel gibt es eine Grafik, die alles zusammenfasst, was es an bekannten, ungelösten Problemen im Januar 2020 gab und dieser Übersichtsartikel ist public domain. Keiner kann behaupten, er hätte es nicht wissen können.
Schon die vielen Zitate hinter den jeweiligen Problemzonen, zeigen, dass das Problem groß, bekannt und ungelöst ist.
Einige der Problemzonen habe ich bereits, teilweise vor langer Zeit, im Detail abgearbeitet.
Makrophagenpolarisation1, Direkte Transfektion der Makrophagen (macrophagen uptake)2, MPS delpletion3, Immunogenität der Lipide4,sonstige Probleme der verwendeten Lipide5, Cholesterol6 7, nicht kontrollierte PEG-Kettenlänge8 9, Komplementaktivierung10, CARPA11 und die Payload (die modRNA)12 13 14. Das Spike-Protein füllt den Bereich “Schadmechanismen”.
Das Thema Proteincorona hatte ich schon im Oktober 2023 in etwas anderem Zusammenhang behandelt15, aber es gibt neue Erkenntnisse und mittlerweile so viele Daten, dass ich das Thema Proteincorona daher ausgliedere.
Die Lipid-Nanopartikel legen sich eine Corona zu16, das weiß man. Das nennt man in der Physik einen Grenzflächeneffekt, was die Biologie bisher irgendwie ignoriert und sich wundert, warum diese Partikel eine Corona haben und diese die Eigenschaften der Nanopartikel mit beeinflusst.
Die Problemzone LNP-Corona wurde 2017 in diesem Schaubild schön zusammengefasst.17
Die Top 10 der LNP-bindenden Coronapartikel wurden schon 2020 veröffentlicht.
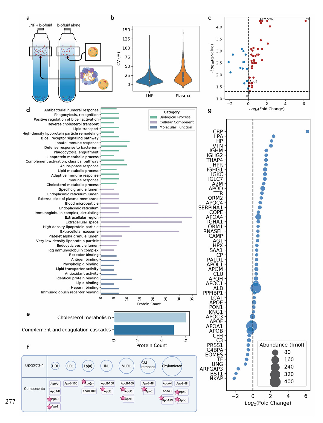
Zur Zusammensetzung dieser Proteincorona gibt es nun neue Daten, die ich bei Maria Gutschi gefunden habe.18 Mir wichtig erscheinende Aspekte aus Maria Gutschis Artikel vernetze ich daher in diesem Artikel mit meinen bereits vorhandenen Daten.
Man hat sich die Proteine, welche an LNPs bei Menschen binden (Mäuse und andere Tiere haben andere artspezifische Coronas), genauer angeschaut, also mehr Proteine als die alte Top 10 von 2020.19
Die meisten Proteine der Proteincorona gehören zum Cholesterinstoffwechsel, der Rest zum Komplement oder zum Gerinnungssystem.
Dass die LNPs das Komplement aktivieren ist nicht neu, das habe ich bereits behandelt.20 Neu ist, dass die Proteincorona Teil des Problems ist.
Neu ist auch, dass die Proteincorona mit ein Problem bei Thrombosen sein könnte, aber bei den vielen Wegen, wie die Plörre Thrombosen auslöst, macht einer mehr nun auch nicht mehr den großen Unterschied.
Interessant ist aber, dass die Proteincorona eine Rolle beim Endkommen der LNPs aus den Endosomen spielt. Das Thema Endosomal Escape habe ich auch bereits separat behandelt.21
Je nach dem, welche Proteine an das LNP binden, hat das auch einen Einfluss darauf, ob das LNP aus den Endosomen entkommt oder nicht.
“Aus diesen Expressionsexperimenten zur Zelltransfektion schließen wir, dass Protein-LNP-Wechselwirkungen die Fähigkeit der LNPs beeinflussen, mRNA zur Transfektion in das Zytoplasma der Zellen zu transportieren. Wir stellen die Hypothese auf, dass vorgeformte Coronas auf LNPs, die die Transfektionseffizienz von LNPs beeinträchtigen, während der Übertragung der Ladung veränderte Interaktionen mit den Zellen zeigen könnten.“22
Das Entkommen aus den Endosomen ist aber nur eines der Probleme in welche die Proteincorona involviert ist.
Die Verbindung der Funktionen des Corona-Proteins mit den angeborenen und adaptiven Immunreaktionen sowie dem Lipidtransport und -stoffwechsel wird durch frühere Arbeiten bestätigt.23 24 25 26
Diese beobachteten funktionellen Assoziationen mit dem Lipidtransport stimmen mit der Lipidzusammensetzung der LNPs überein und bestätigen Interaktionen mit Proteinen, die während der Blutzirkulation auf Lipoproteinen ausgetauscht werden. Die Identifizierung von Lipid-bindenden und Immunglobulin-Rezeptor-bindenden molekularen Funktionen deutet außerdem darauf hin, dass wir erfolgreich Proteine isoliert haben, die für die LNP-Korona biologisch relevant sind.27
Fetttransport bedeutet, die LNPs landen in der Leber. Das ist nicht neu, das liegt mit an ApoE und das habe ich beim Thema Leberschäden schon im Februar 2024 abgehandelt.28
Interessant ist dabei vor allem, das es da eine genetische Variabilität gibt und verschiedene ApoE Gene (ApoE, ApoE2, ApoE3, ApoE4), die zu unterschiedliche großen Schäden führen könnten. Es scheint genetisch zumindest bei einer Covid-Infektion einen Unterschied zu machen, welche ApoE Genvarianten man hat. 29
Dass ApoE mit einer der Hauptgründe ist, warum die LNPs in der Leber landeten ist nicht neu, daher funktioniert Onpattro so gut. Onpattro soll die Leber transfizieren. Onpattro funktioniert daher so gut, wegen Bindung von ApoE an die LNPs.30
“Normale” LNPs, die keine Lebertherapie enthalten, sollen die Leber aber tunlichst nicht transfizieren. Das Problem nennt sich Lebertropismus.
Nachdem sich ApoE auf LNPs somit von einem positiven Effekt für ein Nischenprodukt zu einem größeren Problem entwickelt hat, hat man sich näher angesehen, wie LNPs die Leber transifzieren.31
Die Abbildung zeigt eine schematische Übersicht über die LNP-Aufnahme in der Leber, die den Weg der LNPs durch das Sinusoidal-Lumen, über LSECs und den Disse-Raum zu den Hepatozyten veranschaulicht, wo die rezeptorvermittelte Endozytose stattfindet. Die Wechselwirkungen der LNPs mit anderen Subtypen von Leberzellen, wie z. B. CD74-exprimierenden Makrophagen und CD32-exprimierenden Endothelzellen, wirken sich darauf aus, wie effizient Nukleinsäuren übertragen werden. 32
Die Tabelle fasst diese Zelltypen und ihre Wechselwirkungen mit LNPs zusammen.33
Sehr viele Zelltypen und Strukturen der Leber haben Kontakt zu den LNPs. Wie man das verhindert, weiß man aber nicht so wirklich, befürchte ich.
Wie auch immer, es gibt noch ein Problem, welches durch LNPs verursacht wird: Es scheint, als wenn es da Einfluss auf die Blutgerinnung geben könnte.
Interessanterweise bringt die Gen-Ontologie-Analyse sieben angereicherte Proteine mit der Heparinbindung in Verbindung, was sich auf die Zellinternalisierung auswirken kann, wie es bei Liposomen der Fall ist.34
Die Entdeckung von Proteinen, die mit der Komplement- und Gerinnungskaskade zusammenhängen und in der Korona-Phase angereichert sind, steht auch im Einklang mit früherer Literatur, die zeigt, dass Nanopartikel oft für die Entfernung durch den Komplementaktivierungsweg markiert sind.35
Im Klartext: LNPs aktivieren das Komplement und führen zu CARPA Reaktionen. Auch das nicht neu, altbekannt und von mir bereits abgehandelt.36
Fazit:
Man hat absolut keinen Plan, wie die Proteincorona von LNPs aussieht. Das ist ein spannendes, neues Forschungsfeld.
Schon das Aussehen der LNPs ohne Corona ist nicht so wirklich geklärt und varrierte je noch verwendeten Chemikalien.37
Fazit:
Nicht nur, dass die LNPs selbst, je nach Inhalt und Zusammensetzung total unterschiedlich aussehen können, innen flüssig sein könnten und diese Flüssigkeit (das ionisierbare Lipid), den Inhalt (die modRNA) mutieren kann durch Addukte, die Proteincorona variiert von Spezies zu Spezies und innerhalb der Spezies basierend auf der Proteinzusammensetzung des Blutes. 39 Damit dürften die Ergebnisse von Tierversuchen auf den Menschen nur sehr bedingt übertragbar sein, nicht nur, was die Proteincorona selbst angeht, sondern das betrifft auch Produkte auf LNP-Basis, weil diese in Tierversuchen eine tierische Proteincorona ausbilden.
Dementsprechend sind Publikationen, welche die Verteilung von LNPs in Ratten und/oder Primaten untersuchen, mit einer gewissen Vorsicht zu genießen.40
Die Erfahrung zeigt mittlerweile, dass sie die LNPs im Menschen möglicherweise sehr anders als in Ratte und Affe verhalten, weil sie im Menschen einen ausgeprägten Lebertropismus aufgrund der Proteincorona aufweisen, der in den Versuchstieren nicht zu existieren scheint.
“Aus diesen früheren Arbeiten blieb unklar,
(1) wie zuverlässig oder stochastisch die LNP-Aufnahme in verschiedenen drainierenden Lymphknotenbecken bei großen Tieren ist,
(2) ob ein signifikanter Beitrag der direkten Drainage von LNPs zu den Lymphknoten besteht (im Gegensatz zum zellvermittelten Transport von mRNA/LNPs) und
(3) wie viele Lympknoten nach einer mRNA-Impfung mit klinisch relevanten Injektionsvolumina/-stellen erreicht werden.
[…]
Diese Studien ergaben, dass die LNPs nach der intra-muskulären Injektion in den injizierten Muskeln lokalisiert waren, aber auch innerhalb von 4 Stunden in den drainierenden Lymphknoten nachgewiesen werden konnten, wobei es stochastisch war, in welchen Lymphknoten sich der Impfstoff ansammelte. Kombinierte Analysen auf Gewebeebene an Lymphknoten, die 40 Stunden nach der intra-muskulären Injektion gewonnen wurden, bestätigten das Vorhandensein von LNPs und mRNA in drainierenden Lymphknoten und zeigten, dass Antigen-präsentierende Zellpopulationen die primären Immunzelltypen sind, die LNPs aufnehmen und mRNA übersetzen. Diese Ergebnisse bieten neue Einblicke in die Biodistribution von mRNA-Impfstoffen auf der Ebene des ganzen Tieres und liefern eine Grundlage für das Verständnis der Wirksamkeit dieser Impfstoffmodalität.”41
So gesehen nichts Neues. Das habe ich bereits verstreut auf verschiedene Artikel mehrfach beschrieben. Dieser Artikel ist somit eine inhaltliche Klammer, der einige Mechanismen und Artikel miteinander verbindet und einige neue Details archiviert.
Vitriol, D. V. (2025t, March 27). Makrophagenpolarisation. DrBine’s Newsletter.
Vitriol, D. V. (2024e, February 12). Könnten Immunzellen von der Plörre transfiziert werden? DrBine’s Newsletter.
Vitriol, D. V. (2023i, October 19). Kationische Nanolipide sind wohl doch cancerogen und das weiß man seit den 1980er Jahren. DrBine’s Newsletter.
Vitriol, D. V. (2024z, November 24). SM-102 und ALC-0315 sind wahrscheinlich nicht biologisch abbaubar und aktivieren das Immunsystem. DrBine’s Newsletter.
Vitriol, D. V. (2025o, March 23). Wo verbleiben die körperfremden Lipide? DrBine’s Newsletter.
Vitriol, D. V. (2024t, September 9). Das “Nanobot” Paper - Reißerische, falsche Interpretation altbekannter Daten. DrBine’s Newsletter.
Vitriol, D. V. (2024r, July 25). Die nervige Bluetooth Verschwörungstheorie. DrBine’s Newsletter.
Vitriol, D. V. (2023k, November 6). Die kurios verquere Gedankenwelt der modRNA Gläubigen Teil 2. DrBine’s Newsletter.
Vitriol, D. V. (2025p, March 23). Wo verbleiben die körperfremden Lipide? DrBine’s Newsletter.
Vitriol, D. V. (2025t, March 25). Das Spike-Protein aktiviert den alternativen Weg des Komplementsystems. DrBine’s Newsletter.
Vitriol, D. V. (2023g, October 11). Kationische Nanolipide: was die Hersteller den Behörden bewusst verschwiegen haben. DrBine’s Newsletter.
Vitriol, D. V. (2023f, July 19). Ugurs grenzdebile Schwachsinnsideen im Protein Design. DrBine’s Newsletter.
Vitriol, D. V. (2023g, September 18). Ugurs grenzdebile Schwachsinnsideen im Protein Design. DrBine’s Newsletter.
Vitriol, D. V. (2023g, August 4). Haben wir es teilweise vielleicht mit einer Ribosomopathie zu tun? DrBine’s Newsletter.
Vitriol, D. V. (2023f, October 15). Sind die kationischen NLP nun inflammatorisch oder nicht? DrBine’s Newsletter.
Vitriol, D. V. (2023f, October 11). Kationische Nanolipide: was die Hersteller den Behörden bewusst verschwiegen haben. DrBine’s Newsletter.
Shannahan J. The biocorona: a challenge for the biomedical application of nanoparticles. Nanotechnol Rev. 2017 Aug;6(4):345-353. doi: 10.1515/ntrev-2016-0098. Epub 2017 Jan 20. PMID: 29607287; PMCID: PMC5875931. https://pmc.ncbi.nlm.nih.gov/articles/PMC5875931/
Pharmacist, W. U. (2025, April 15). The BioCorona. Maria Gutschi.
Francia, V., Schiffelers, R. M., Cullis, P. R., & Witzigmann, D. (2020). The biomolecular corona of lipid nanoparticles for gene therapy. Bioconjugate Chemistry, 31(9), 2046–2059. https://doi.org/10.1021/acs.bioconjchem.0c00366
Vitriol, D. V. (2025p, March 25). Das Spike-Protein aktiviert den alternativen Weg des Komplementsystems. DrBine’s Newsletter. https://drbine.substack.com/p/das-spike-protein-aktiviert-den-alternativen
Vitriol, D. V. (2025t, April 7). Wie entkommen die LNPs aus den Endosomen? (Endosomal Escape). DrBine’s Newsletter.
Voke, E., Arral, M., Squire, H. J., Lin, T., Coreas, R., Lui, A., Iavarone, A. T., Pinals, R. L., Whitehead, K. A., & Landry, M. (2025). Protein corona formed on lipid nanoparticles compromises delivery efficiency of mRNA cargo. bioRxiv (Cold Spring Harbor Laboratory). https://doi.org/10.1101/2025.01.20.633942
Dilliard, S. A.; Cheng, Q.; Siegwart, D. J. On the Mechanism of Tissue-Specific mRNA Delivery 835 by Selective Organ Targeting Nanoparticles. Proc Natl Acad Sci USA 2021, 118 (52), e2109256118. 836 https://doi.org/10.1073/pnas.2109256118.
Chen, D.; Ganesh, S.; Wang, W.; Amiji, M. The Role of Surface Chemistry in Serum Protein 929 Corona-Mediated Cellular Delivery and Gene Silencing with Lipid Nanoparticles. Nanoscale 2019, 930 11 (18), 8760–8775. https://doi.org/10.1039/C8NR09855G.
Amici, A.; Caracciolo, G.; Digiacomo, L.; Gambini, V.; Marchini, C.; Tilio, M.; L. Capriotti, A.; 969 Colapicchioni, V.; Matassa, R.; Familiari, G.; Palchetti, S.; Pozzi, D.; Mahmoudi, M.; Laganà, A. In 970 Vivo Protein Corona Patterns of Lipid Nanoparticles. RSC Advances 2017, 7 (2), 1137–1145. 971 https://doi.org/10.1039/C6RA25493D.
Voke, E., Arral, M., Squire, H. J., Lin, T., Coreas, R., Lui, A., Iavarone, A. T., Pinals, R. L., Whitehead, K. A., & Landry, M. (2025). Protein corona formed on lipid nanoparticles compromises delivery efficiency of mRNA cargo. bioRxiv (Cold Spring Harbor Laboratory). https://doi.org/10.1101/2025.01.20.633942
Voke, E., Arral, M., Squire, H. J., Lin, T., Coreas, R., Lui, A., Iavarone, A. T., Pinals, R. L., Whitehead, K. A., & Landry, M. (2025). Protein corona formed on lipid nanoparticles compromises delivery efficiency of mRNA cargo. bioRxiv (Cold Spring Harbor Laboratory). https://doi.org/10.1101/2025.01.20.633942
Vitriol, D. V. (2024e, February 18). Leberschäden durch modRNA-Produkte. DrBine’s Newsletter.
Goldstein MR, Poland GA, Graeber ACW. Does apolipoprotein E genotype predict COVID-19 severity? QJM. 2020 Aug 1;113(8):529-530. doi: 10.1093/qjmed/hcaa142. PMID: 32339247; PMCID: PMC7197574. https://pubmed.ncbi.nlm.nih.gov/32339247/
Zhang X, Goel V, Robbie GJ. Pharmacokinetics of Patisiran, the First Approved RNA Interference Therapy in Patients With Hereditary Transthyretin-Mediated Amyloidosis. J Clin Pharmacol. 2020 May;60(5):573-585. doi: 10.1002/jcph.1553. Epub 2019 Nov 27. PMID: 31777097; PMCID: PMC7187331. https://pmc.ncbi.nlm.nih.gov/articles/PMC7187331/
Hosseini-Kharat M, Bremmell KE, Prestidge CA. Why do lipid nanoparticles target the liver? Understanding of biodistribution and liver-specific tropism. Mol Ther Methods Clin Dev. 2025 Feb 15;33(1):101436. doi: 10.1016/j.omtm.2025.101436. PMID: 40104152; PMCID: PMC11919328. https://pubmed.ncbi.nlm.nih.gov/40104152/
Hosseini-Kharat M, Bremmell KE, Prestidge CA. Why do lipid nanoparticles target the liver? Understanding of biodistribution and liver-specific tropism. Mol Ther Methods Clin Dev. 2025 Feb 15;33(1):101436. doi: 10.1016/j.omtm.2025.101436. PMID: 40104152; PMCID: PMC11919328. https://pubmed.ncbi.nlm.nih.gov/40104152/
Hosseini-Kharat M, Bremmell KE, Prestidge CA. Why do lipid nanoparticles target the liver? Understanding of biodistribution and liver-specific tropism. Mol Ther Methods Clin Dev. 2025 Feb 15;33(1):101436. doi: 10.1016/j.omtm.2025.101436. PMID: 40104152; PMCID: PMC11919328. https://pubmed.ncbi.nlm.nih.gov/40104152/
Voke, E., Arral, M., Squire, H. J., Lin, T., Coreas, R., Lui, A., Iavarone, A. T., Pinals, R. L., Whitehead, K. A., & Landry, M. (2025). Protein corona formed on lipid nanoparticles compromises delivery efficiency of mRNA cargo. bioRxiv (Cold Spring Harbor Laboratory). https://doi.org/10.1101/2025.01.20.633942
Voke, E., Arral, M., Squire, H. J., Lin, T., Coreas, R., Lui, A., Iavarone, A. T., Pinals, R. L., Whitehead, K. A., & Landry, M. (2025). Protein corona formed on lipid nanoparticles compromises delivery efficiency of mRNA cargo. bioRxiv (Cold Spring Harbor Laboratory). https://doi.org/10.1101/2025.01.20.633942
Vitriol, D. V. (2025q, March 25). Das Spike-Protein aktiviert den alternativen Weg des Komplementsystems. DrBine’s Newsletter.
Vitriol, D. V. (2023n, November 20). Die Plörre ist wohl innen flüssig. DrBine’s Newsletter.
Akhter MH, Khalilullah H, Gupta M, Alfaleh MA, Alhakamy NA, Riadi Y, Md S. Impact of Protein Corona on the Biological Identity of Nanomedicine: Understanding the Fate of Nanomaterials in the Biological Milieu. Biomedicines. 2021 Oct 19;9(10):1496. doi: 10.3390/biomedicines9101496. PMID: 34680613; PMCID: PMC8533425. https://pubmed.ncbi.nlm.nih.gov/34680613/
Vitriol, D. V. (2023j, November 20). Die Plörre ist wohl innen flüssig. DrBine’s Newsletter.
Buckley M, Araínga M, Maiorino L, Pires IS, Kim BJ, Michaels KK, Dye J, Qureshi K, Zhang YJ, Mak H, Steichen JM, Schief WR, Villinger F, Irvine DJ. Visualizing lipid nanoparticle trafficking for mRNA vaccine delivery in non-human primates. Mol Ther. 2025 Mar 5;33(3):1105-1117. doi: 10.1016/j.ymthe.2025.01.008. Epub 2025 Jan 10. PMID: 39797396; PMCID: PMC11897755. https://pubmed.ncbi.nlm.nih.gov/39797396/
Buckley M, Araínga M, Maiorino L, Pires IS, Kim BJ, Michaels KK, Dye J, Qureshi K, Zhang YJ, Mak H, Steichen JM, Schief WR, Villinger F, Irvine DJ. Visualizing lipid nanoparticle trafficking for mRNA vaccine delivery in non-human primates. Mol Ther. 2025 Mar 5;33(3):1105-1117. doi: 10.1016/j.ymthe.2025.01.008. Epub 2025 Jan 10. PMID: 39797396; PMCID: PMC11897755. https://pubmed.ncbi.nlm.nih.gov/39797396/












Sehr schön. Mittlerweile gemahnt Karlchens Impfung an Transfusion vor der Beschreibung der Blutgruppen. Hypothesenbildung wie Patientengruppen aussehen könnten?