Die neuronale Antizipation einer virtuellen Infektion löst eine Immunantwort aus
Geist über Materie
Im September 2025 erschein in Nature ein Artikel, der experimentell testete, ob das Immunsystem bereits auf den Gedanken an eine Infektion aktiviert wird.
Trabanelli S, Akselrod M, Fellrath J, Vanoni G, Bertoni T, Serino S, Papadopoulou G, Born M, Girondini M, Ercolano G, Ellena G, Cornu A, Mastria G, Gallart-Ayala H, Ivanisevic J, Grivaz P, Paladino MP, Jandus C, Serino A. Neural anticipation of virtual infection triggers an immune response. Nat Neurosci. 2025 Sep;28(9):1968-1977. doi: 10.1038/s41593-025-02008-y. Epub 2025 Jul 28. PMID: 40721674; PMCID: PMC12411218. https://pubmed.ncbi.nlm.nih.gov/40721674/
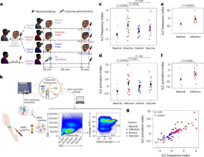
Die Forscher konfrontierten die Versuchsteilnehmer mittel Virtual Reality (VR) mit Bildern, welche kranke Menschen, neutrale Menschen oder ängstliche Menschen zeigten. Es waren somit keine echten Krankheitserreger im Spiel.
Die Reaktionen des Hirns auf die Bilder wurden mittels Psychophysik, Elektroenzephalographie (EEG), funktioneller Magnetresonanztomographie (fMRT) gemessen. Anschließend wurde jedoch auch im Blut gemessen, ob das Immunsystem reagiert hat.
Das Hirn reagierte auf Bilder infizierter/kranke Menschen messbar anders als auf Bilder ängstlicher oder neutraler Gesichter. Es gab also eine messbare neuronale Reaktion, die sich unterscheidet, je nach Inhalt der Bilder. Der Inhalt wurde vom Gehirn also nachweislich unterschiedlich verarbeitet.
Die rein virtuelle Konfrontation der Probanden mit der Idee eines durch einen Krankheitserreger infizierten Menschen reichte dabei bereits, das Immunsystem scharf zu schalten und hochzufahren.
ILC steht für innate lymphoid cells = angeborene lymphoide Zellen
“Innate lymphoid cells (ILCs) sind eine Untergruppe von Immunzellen, die die Barriereimmunität in Geweben wie Darm und Lunge fördern und zur Aufrechterhaltung der Immunhomöostase beitragen.”1
”Die ILC-Frequenz und die Aktivierungsindizes zeigten eine starke Korrelation und waren im Vergleich zur neutralen Kohorte sowohl durch virtuelle als auch durch reale Infektionen verstärkt. Es wurde keine Veränderung in der Verteilung und Aktivierung der NK-Zell-Subpopulationen als Reaktion auf reale und virtuelle Infektionen festgestellt.”
Da die ILC-Familie drei Hauptuntergruppen (mit Ausnahme der NK-Zellen) umfasst, nämlich ILC1, ILC2 und ILC-Vorläufer (ILCP), haben wir die Häufigkeit und Aktivierungsvariationen jeder Untergruppe einzeln analysiert, um zu verstehen, welche davon zu den in der globalen ILC-Analyse beobachteten Unterschieden beigetragen hat. Virtuelle und reale Infektionen führten zu einem ähnlich starken Rückgang der ILC1 und einem Anstieg der ILC2 und ILCP (Abb. 3a), was darauf hindeutet, dass alle drei Untergruppen für die beobachteten globalen Veränderungen verantwortlich sind.
Es sieht so aus, als wenn das bewusste erkennen einer Infektion bei einem anderen Menschen dazu reicht spezialisierte Zellen in den Schleimhäuten in Hab-Acht-Stellung zu bringen.
Der Geist allein reicht, die Materien des Immunsystems zu aktivieren und zu beeinflussen.
Geist über Materie.
Damit hätten allein die Bilder von an Corona erkrankten Menschen reichen müssen, das Immunsystem der Fernsehzuschauer hochzufahren.
Wenn man in den Medien jedoch behauptet, es gibt keine natürliche Immunität, welchen Einfluss hat das auf das Aktivieren der ILC? Hat es einen Einfluss?
Hier sind wir im Bereich der Psychoneuroimmunologie.
Gasteiger, G., Fan, X., Dikiy, S., Lee, S. Y., & Rudensky, A. Y. (2015). Tissue residency of innate lymphoid cells in lymphoid and nonlymphoid organs. Science, 350(6263), 981–985. https://doi.org/10.1126/science.aac9593 https://www.science.org/doi/10.1126/science.aac9593




Als ich gerade Vater geworden war und im Kino saß, schrie auf der Leinwand ein Säugling. Mich ereilten unmittelbar massive physische Reaktionen wie hohe Pulsfrequenz und Adrenalinausstoß. Hatte ich vorher nie bei schreienden Babies.
Ich finde plausibel, dass physische Reaktionen wie Immunstimulanz auch erfolgen, wenn ich erfahre, dass mein Bruder hohes Fieber hat und ich ihm einen Krankenbesuch abstatten will.
Was mir vermutlich nicht gereicht hätte, wäre die technokratische Mitteilung über einen positiven Corona-Test gewesen. Erst die Antwort auf die Frage "Was hast du denn wirklich?" führt dann zu einem emotionalen Abgleich und einer Immunreaktion auf die genannten Symptome.
Daher geht es vielleicht gar nicht um das Wissen über ein Infiziert-Sein, sondern um konkrete Symptome, die konkrete physische Reaktionen beim Gegenüber nach sich ziehen.
Ist schon ein starkes Gebilde, so ein menschlicher Körper - auch jenseits der reinen Materie.
Danke für den interessanten Beitrag.
Das ergibt evolutionsmäßig betrachtet sehr viel Sinn, wie mir scheint.
Denn als unser Immunsystem sich ausprägte, gab es noch keine Bildschirme.
Wenn da das Gehirn das Bild eines kranken Artgenossen gemeldet bekam, dann bedeutete das: Ansteckungsgefahr!